首页
>
政府信息公开
>
法定主动公开内容
>
财政资金
> 财政预决算
登录
注册
首页
政府信息公开
咨询服务
互动交流
专题专栏
政府信息公开
搜 索
政策
规范性文件
其他主动公开文件
政策解读
政策问答
政府信息公开指南
政府信息公开制度
法定主动公开内容
机构简介
单位职责
领导信息
内设机构
直属单位
规划信息
统计信息
处罚/强制
依据、条件、程序
行政处罚决定
权责清单
财政资金
财政预决算
政府采购
采购实施情况
公益事业建设
医疗卫生
社会保障
乡村振兴
招考录用
其他主动公开内容
决策预公开
政策执行及落实情况
建议提案办理
政务督查
政府报告
政府会议
回应关切
双随机一公开
政府工作年度报表
政府信息公开年度报告
依申请公开
我要申请
我想查看处理状态
申请人联系
法人
公民
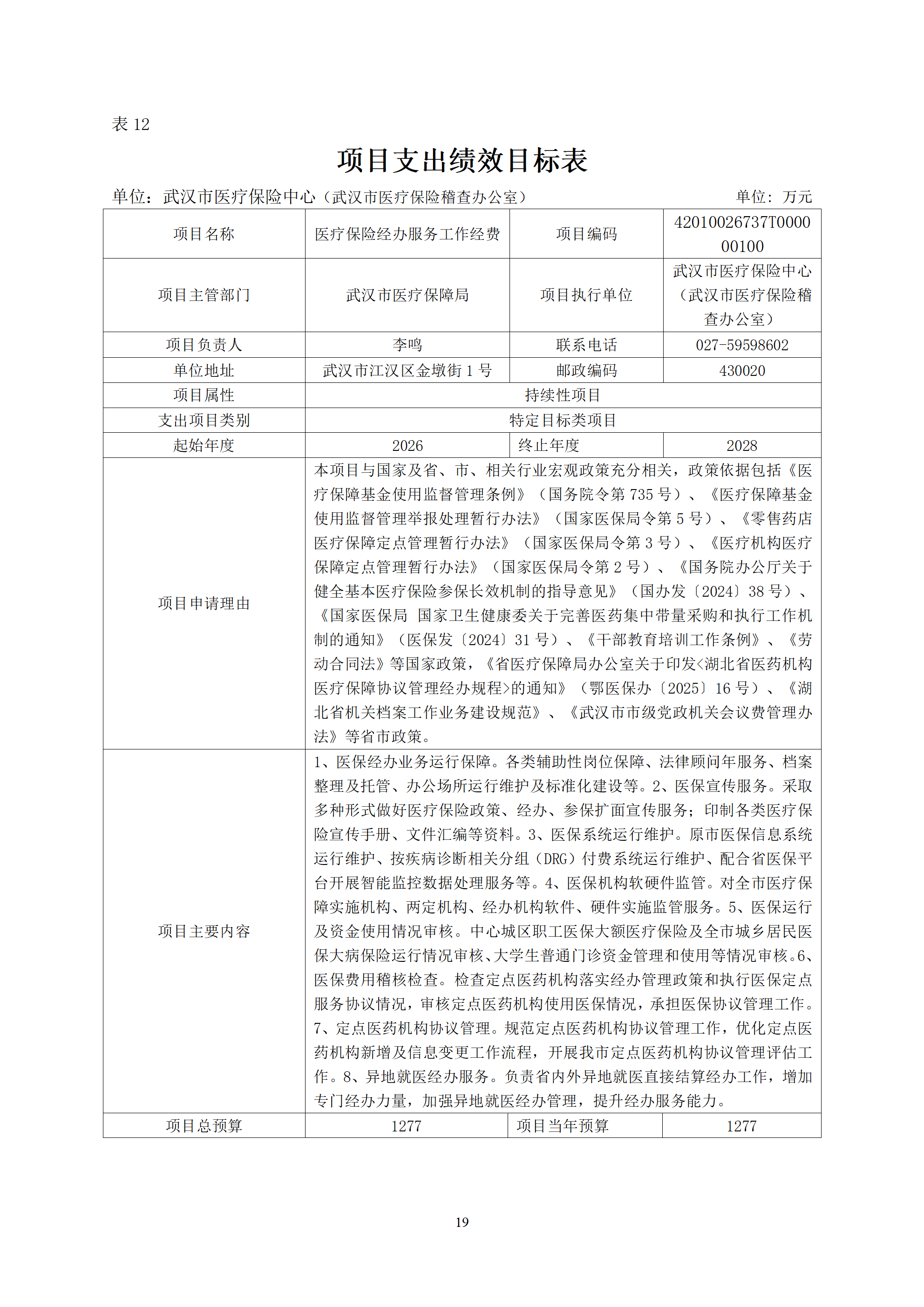
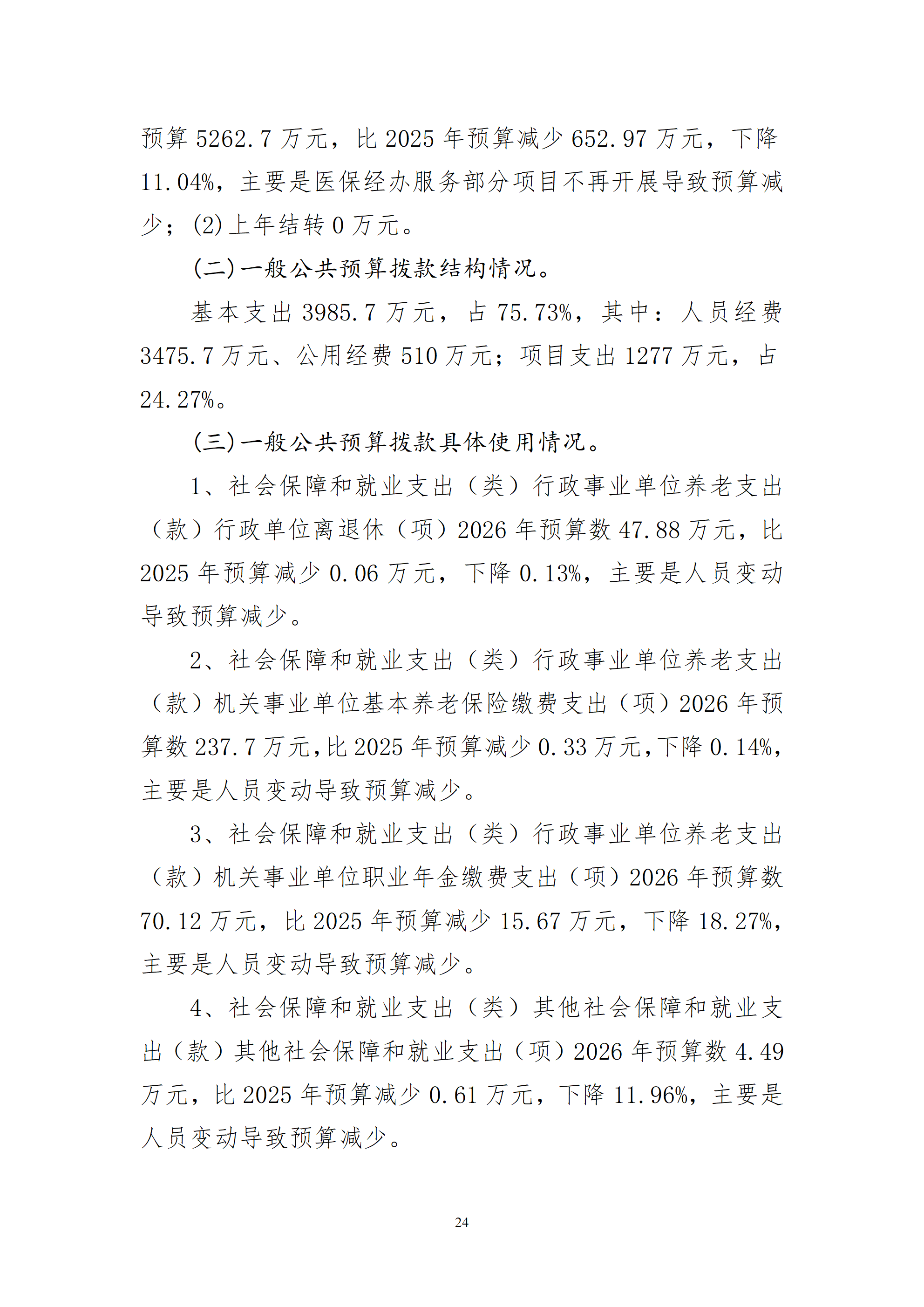
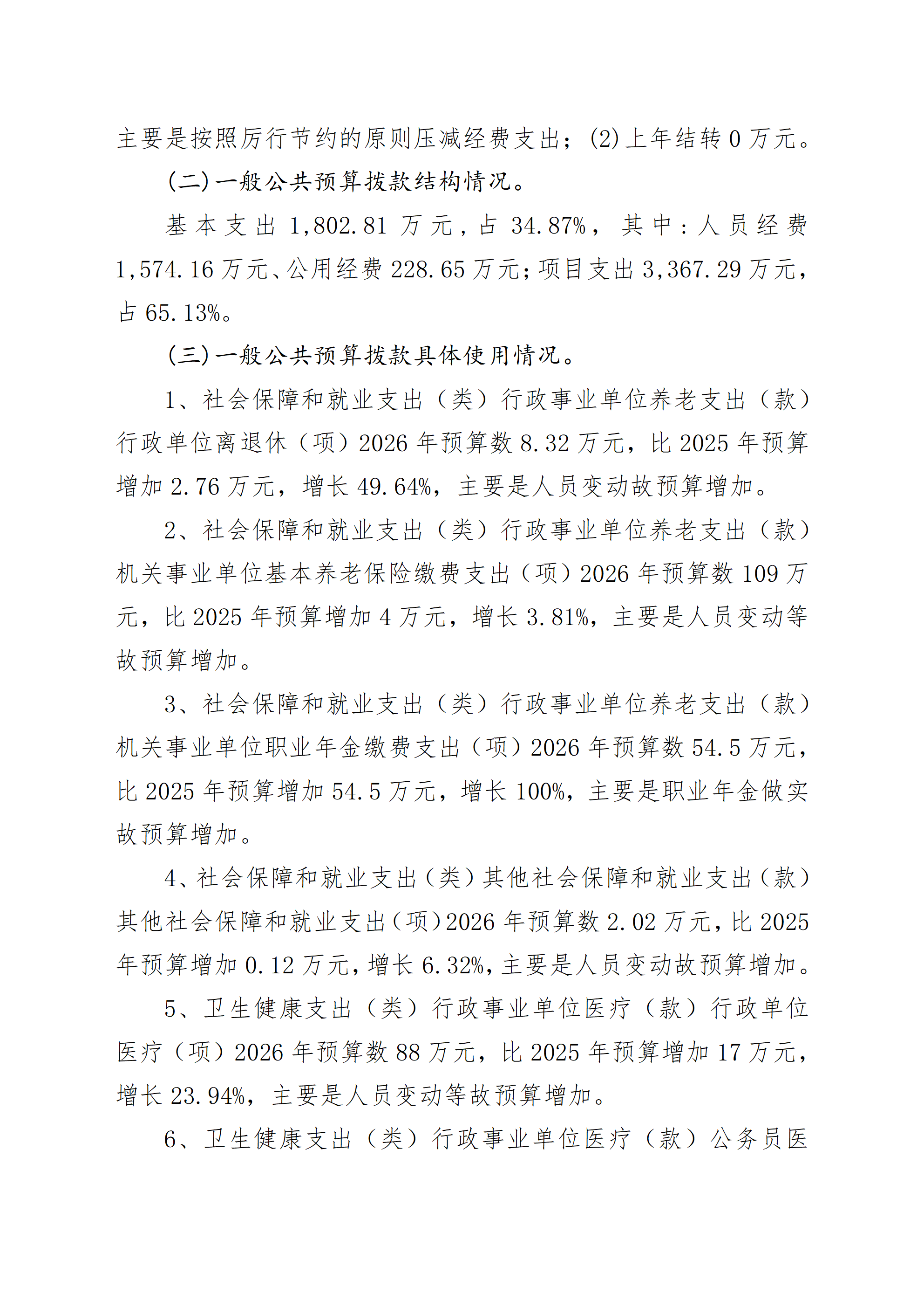
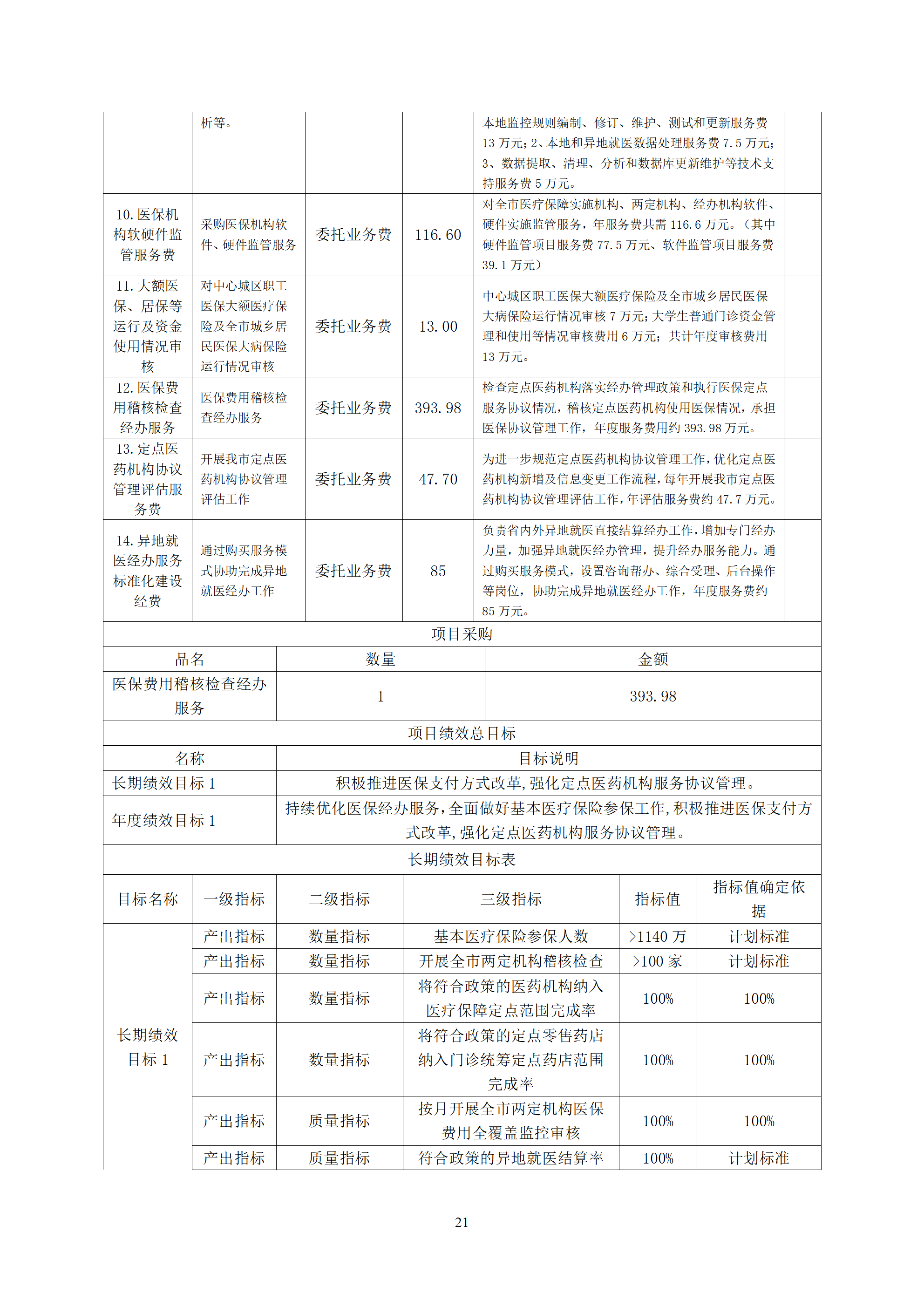
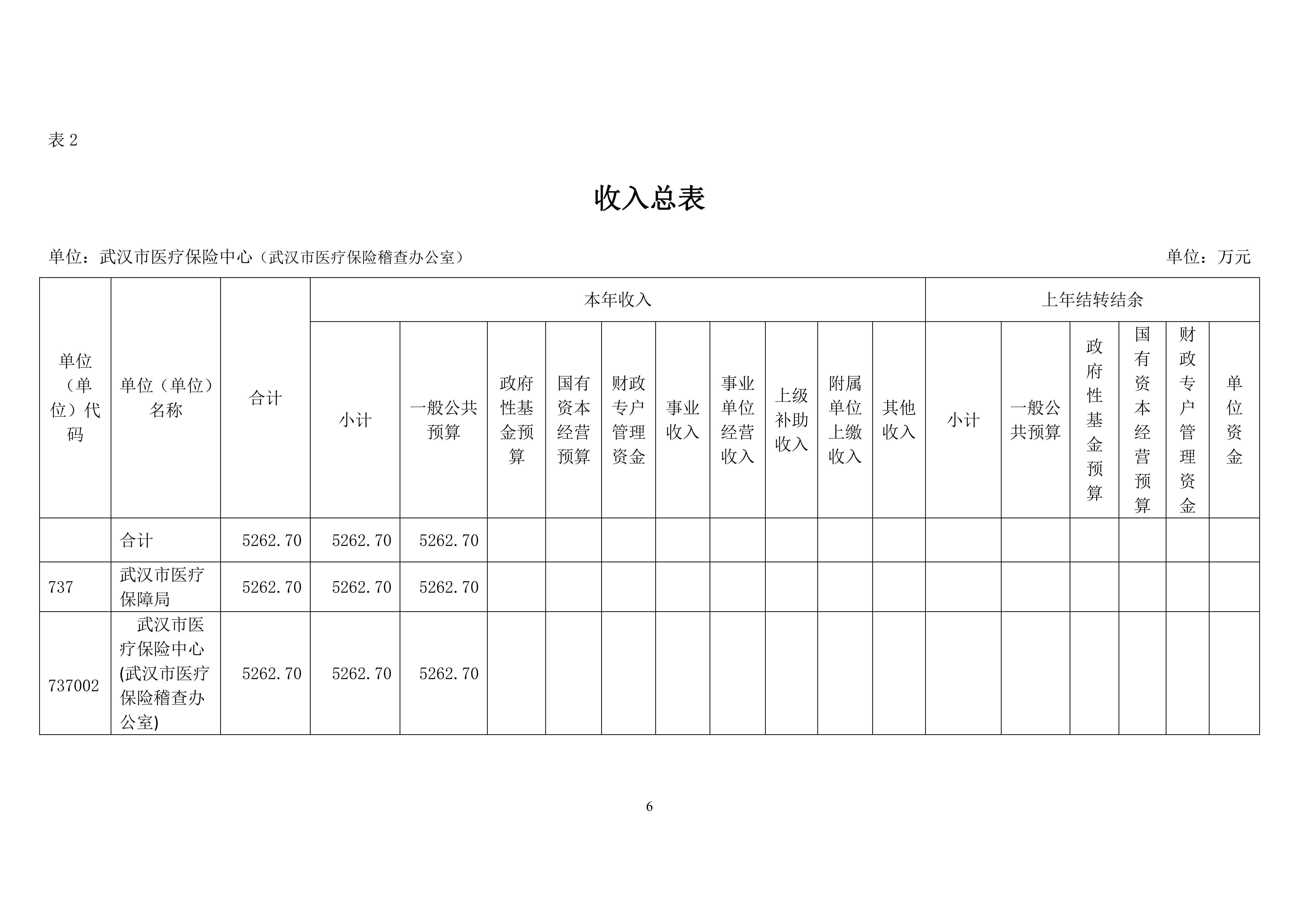
武汉市医疗保险中心2026年单位预算
发布时间:2026-02-28 10:44
来源:规划财务与法规处
相关附件:
【下载】
您所访问的页面将跳转到第三方网站,确定要继续吗?
2729330
武汉市医疗保险中心2026年单位预算
20
2026-02-28
39999
财政预决算