武汉市医疗保障局(本级)2022年单位预算
目 录
第一部分 武汉市医疗保障局(本级)概况
一、主要职能
二、机构设置
三、人员构成
第二部分 武汉市医疗保障局(本级)2022年单位预算表
一、收支总体情况表
二、收入总体情况表
三、支出总体情况表
四、财政拨款收支总体情况表
五、一般公共预算支出情况表
六、一般公共预算基本支出情况表
七、一般公共预算“三公”经费支出情况表
八、政府性基金预算支出情况表
九、项目支出情况表
十、项目支出绩效目标表
第三部分 武汉市医疗保障局(本级)2022年单位预算情况说明
一、收支预算总体安排情况
二、收入预算安排情况
三、支出预算安排情况
四、财政拨款收支预算总体情况
五、一般公共预算支出安排情况
六、一般公共预算基本支出安排情况
七、一般公共预算“三公”经费支出安排情况
八、政府性基金预算支出安排情况
九、项目支出安排情况
十、其他重要事项的情况说明
第四部分 名词解释
第一部分 武汉市医疗保障局(本级)概况
一、主要职能
贯彻执行国家、省有关医疗保障法律法规和政策规定,拟定全市医疗保障相关政策并组织实施。监督管理全市医疗保障基金,制定全市医疗保障筹资和待遇政策,按规定权限组织制定城乡统一的医保目录和支付标准,组织实施药品、医用耗材、医疗服务项目和设施收费政策,制定全市定点医药机构协议和支付管理办法并组织实施,负责全市医保经办管理、公共服务体系和信息化建设。
二、机构设置
从预算单位构成看,武汉市医疗保障局(本级)单位预算包括:武汉市医疗保障局本级预算。
纳入武汉市医疗保障局(本级)2022年单位预算编制范围的预算单位包括:
1. 武汉市医疗保障局(本级)
三、人员构成
武汉市医疗保障局(本级)总编制人数40人,其中:行政编制40人。在职实有人数38人,其中:行政编制38人。
离退休人员3人,其中:退休3人。
第二部分 武汉市医疗保障局(本级)2022年单位预算表
表1.收支总体情况表
表2.收入总体情况表
表3.支出总体情况表
表4.财政拨款收支总体情况表
表5.一般公共预算支出情况表
表6.一般公共预算基本支出情况表
表7.一般公共预算“三公”经费支出情况表
表8.政府性基金预算支出情况表
表9.项目支出情况表
表10.项目支出绩效目标表













第三部分 武汉市医疗保障局(本级)2022年单位预算情况说明
一、收支预算总体安排情况
按照综合预算的原则,武汉市医疗保障局(本级)所有收入和支出均纳入单位预算管理。收入包括:一般公共预算拨款收入。支出包括:社会保障和就业支出、卫生健康支出、住房保障支出。2022年收支总预算3136.28万元。比2021年预算减少847.04万元,下降21.26%,主要是2021年预算中包括项目结转资金843.17万元。
二、收入预算安排情况
2022年收入预算3136.28万元,其中:一般公共预算拨款收入3136.28万元,占100%。
三、支出预算安排情况
2022年支出预算3136.28万元,其中:基本支出1594.11万元,占50.83%;项目支出1542.17万元,占49.17%。
四、财政拨款收支预算总体情况
2022年财政拨款收支总预算3136.28万元。收入包括:一般公共预算拨款本年收入3136.28万元。支出包括:社会保障和就业支出96.8万元、卫生健康支出2868.64万元、住房保障支出170.84万元。
五、一般公共预算支出安排情况
(一)一般公共预算拨款规模变化情况。
2022年一般公共预算拨款3136.28万元。其中:(1)本年预算3136.28万元,比2021年预算减少847.04万元,下降 21.26%,主要是2021年预算中包括项目结转资金843.17万元。
(二)一般公共预算拨款结构情况。
基本支出1594.11万元,占50.83%,其中:人员经费1341.86万元、公用经费252.25万元;项目支出1542.17万元,占49.17%。
(三)一般公共预算拨款具体使用情况。
社会保障和就业支出(类)行政事业单位养老支出(款)行政单位离退休15.66万元,比2021年预算增加5.97万元,增长61.60%,主要是新增退休人员。
社会保障和就业支出(类)行政事业单位养老支出(款)机关事业单位基本养老保险缴费支出81.14万元,比2021年预算增加13.94万元,增长20.74%,主要是工资正常调整导致缴费基数增加。
卫生健康支出(类)行政事业单位医疗(款)行政单位医疗(项)78.88万元,比2021年预算增加18.75万元,增长31.18%,主要是工资正常调整导致缴费基数增加。
卫生健康支出(类)行政事业单位医疗(款)公务员医疗补助(项)90.52万元,比2021年预算增加26.92万元,增长42.33%,主要是工资正常调整导致缴费基数增加。
卫生健康支出(类)医疗保障管理事务(款)行政运行(项)1157.07万元,比2021年预算增加70.1万元,增长6.45%,主要是工资正常调整导致缴费基数增加。
卫生健康支出(类)医疗保障管理事务(款)医疗保障政策管理(项)1542.17万元,比2021年预算减少1015.17万元,减少39.70%,主要是2021年预算包括了结转资金843.17万元。
住房保障支出(类)住房改革支出(款)住房公积金(项)118.31万元,比2021年预算增加35.37万元,增长42.65%,主要是工资正常调整导致缴费基数增加。
住房保障支出(类)住房改革支出(款)提租补贴(项)23.33万元,比2021年预算增加6.05万元,增长35.01%,主要原因是工资正常调整导致缴费基数增加。
住房保障支出(类)住房改革支出(款)购房补贴(项)29.19万元,比2021年预算增加3.82万元,增长15.06%,主要原因是工资正常调整导致汇算基数增加。
六、一般公共预算基本支出安排情况
2022年一般公共预算基本支出1594.11万元,按单位预算支出经济分类包括:
(一)工资福利支出1325.76万元用于:基本工资、津贴补贴、奖金、机关事业单位基本养老保险缴费、职工基本医疗保险缴费、公务员医疗补助缴费、其他社会保障缴费、住房公积金、其他工资福利支出等。
(二)对个人和家庭的补助16.10万元用于:医疗费补助、奖励金、其他对个人和家庭的补助等。
(三)商品和服务支出252.25万元用于:办公费、水费、电费、邮电费、物业管理费、公务接待费、工会经费、福利费、公务用车运行维护费、其他交通费用、其他商品和服务支出等。
七、一般公共预算“三公”经费支出安排情况
2022年一般公共预算“三公”经费支出10.74万元,其中:公务用车购置及运行维护费5.99万元(公务用车运行维护费 5.99万元);公务接待费4.75万元。2022年一般公共预算“三公”经费比2021年减少22.8万元,下降67.98%,主要是因疫情原因未编制因公出国(境)费。
八、政府性基金预算支出安排情况
2022年没有使用政府性基金预算拨款安排的支出。
九、项目支出安排情况
2022年项目支出1542.17万元,其中:一般公共预算本年拨款1542.17万元。具体使用情况如下:
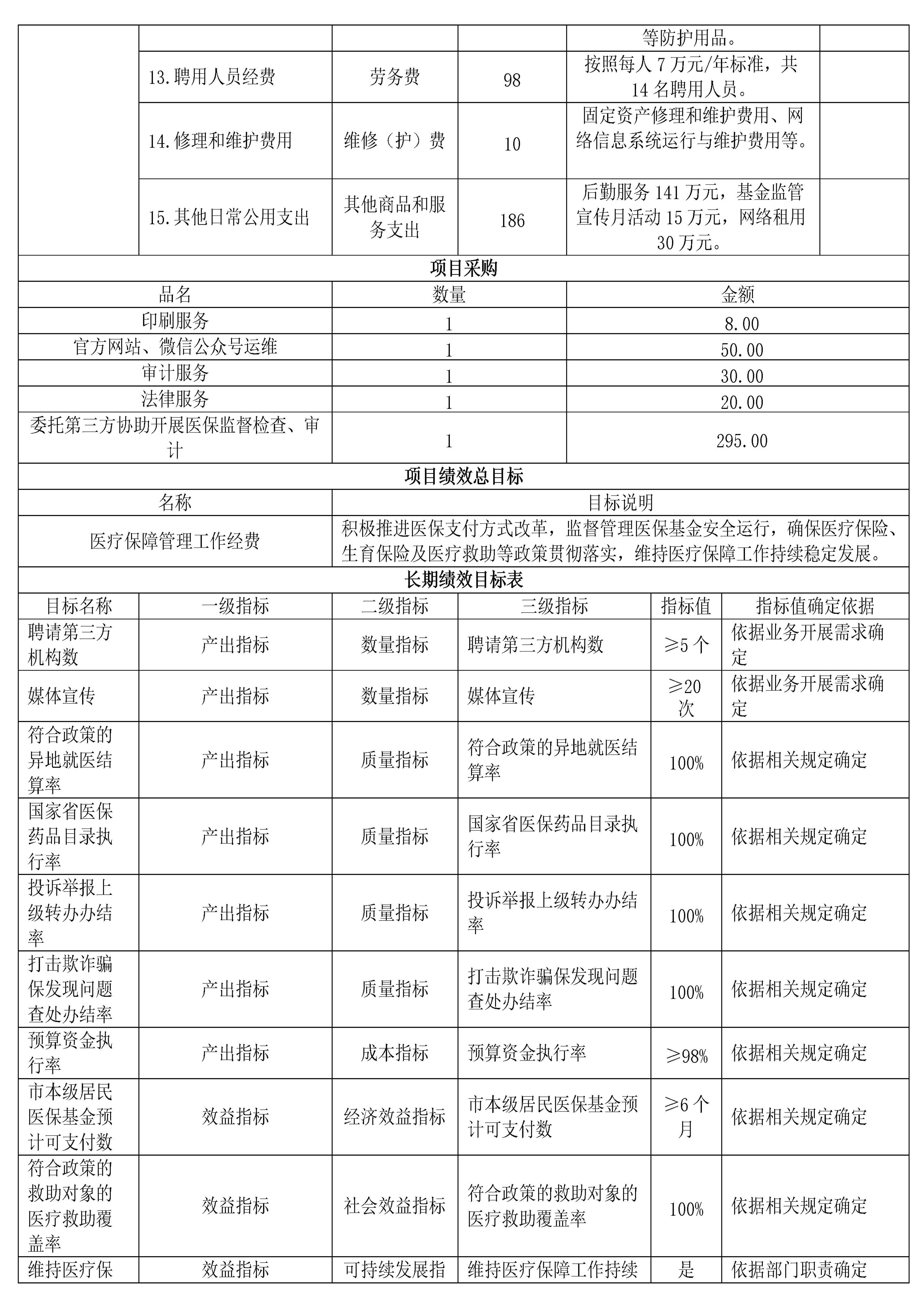
医疗保障管理工作经费1542.17万元,主要用于贯彻落实国家省有关医疗保险、生育保险、医疗救助法律法规和政策规定,拟订全市医疗保障相关的政策、地方性法规、规章等并组织实施;监管全市医疗保障基金运行,对医保经办机构及两定机构进行监管;制定全市医疗保障筹资和待遇保障政策;执行城乡统一的药品、医用耗材、医疗服务项目、医疗服务设施的等医保目录、支付标准和收费政策;制定全市药品和医用耗材的招标采购政策;建立健全医疗保障信用评价体系和信息披露制度;依法查处医疗保障领域违法违规行为;按国家统一布置积极推进医保支付方式改革。
十、其他重要事项的情况说明
(一)机关运行经费情况
2022年机关运行经费252.24万元(即公用经费)。
(二)政府采购预算情况
2022年政府采购预算支出合计475万元。包括:服务类475 万元。
(三)政府购买服务预算情况
2022年政府购买服务预算支出合计891.17万元。其中:物业管理72万元,印刷服务8万元,委托第三方协助开展医保监督检查295万元,招采业务业务课题调研10万元,待遇保障政策研究32万元,法律服务20万元,审计服务30万元,官网及微信公众号运维50万元,“十四五”规划中期评估5万元,政务服务相关工作20万元,信息系统运维329.17万元,带量采购咨询服务20万元。
(四)国有资本经营预算支出安排情况
2022年没有使用国有资本经营预算拨款安排的支出。
(五)国有资产占有使用情况
截至2021年12月31日,占有使用国有资产6599.24万元,包括有形资产5570.08万元和无形资产1029.16万元。主要实物资产为:一般公务用车2辆,单位价值50万元(含)以上通用设备2台(套),无单价100万元(含)以上专用设备。2021年新增国有资产6252.17万元,主要为:政府储备物资增加5158.73万元,固定资产净值增加108.47万元,无形资产净值增加990.95万元,其他应收款净额减少5.98万元。
(六)预算绩效管理情况
2022年,预算支出3136.28万元全面实施绩效目标管理。设置了整体支出绩效目标、1个一级项目支出绩效目标。同时,拟对2021年整体支出及项目支出开展绩效评价,评价结果依法公开。
第四部分 名词解释
(一)一般公共预算财政拨款收入:指市级财政一般公共预算当年拨付的资金。
(二)本单位使用的主要支出功能分类科目(项级):如:
1.社会保障和就业支出(类)行政事业单位养老支出(款)机关事业单位基本养老保险缴费支出(项),反映机关事业单位实施养老保险制度由单位缴纳的基本养老保险费支出。
2.卫生健康支出(类)行政事业单位医疗(款)行政单位医疗(项),反映财政部门安排的行政单位(包括实行公务员管理的事业单位)基本医疗保险缴费经费,未参加医疗保险的行政单位的公费医疗经费,按国家规定享受离休人员、红军老战士待遇人员的医疗经费。
3.卫生健康支出(类)行政事业单位医疗(款)公务员医疗补助(项),反映财政部门安排的公务员医疗补助经费。
4.卫生健康支出(类)医疗保障管理事务(款)行政运行(项),反映行政单位(包括实行公务员管理的事业单位)的基本支出。
5.卫生健康支出(类)医疗保障管理事务(款)医疗保障政策管理(项),反映医疗保障待遇管理、医药服务管理、医药价格和招标采购管理、医疗保障基金监管等支出。
6.住房保障支出(类)住房改革支出(款)住房公积金(项),反映行政事业单位按人力资源和社会保障部、财政部规定的基本工资和津贴补贴以及规定比例为职工缴纳的住房公积金。
7.住房保障支出(类)住房改革支出(款)提租补贴(项),反映按房改政策规定的标准,行政事业单位向职工(含离退休人员)发放的租金补贴。
8.住房保障支出(类)住房改革支出(款)购房补贴(项),反映按房改政策规定,行政事业单位向符合条件职工(含离退休人员)、军队(含武警)向转役复员离退休人员发放的用于购买住房的补贴。
(三)基本支出:指为保障机构正常运转、完成日常工作任务而发生的人员支出和公用支出。
(四)项目支出:指在基本支出之外为完成特定的行政任务或事业发展目标所发生的支出。
(五)“三公”经费:纳入财政一般公共预算管理的“三公”经费,是指用一般公共预算财政拨款安排的因公出国(境)费、公务用车购置及运行维护费和公务接待费。其中,因公出国(境)费反映单位公务出国(境)的国际旅费、国外城市间交通费、住宿费、伙食费、培训费、公杂费等支出;公务用车购置及运行维护费反映单位公务用车车辆购置支出(含车辆购置税)、燃料费、维修费、过路过桥费、保险费、安全奖励费用等支出;公务接待费反映单位按规定开支的各类公务接待(含外宾接待)支出。
(六)机关运行经费:指各部门的公用经费,包括办公及印刷费、邮电费、差旅费、会议费、福利费、日常维修费、专用材料及一般设备购置费、办公用房水电费、办公用房取暖费、办公用房物业管理费、公务用车运行维护费以及其他费用等。
相关附件:

首页
政府信息公开
咨询服务
互动交流
专题专栏